新闻动态

NEWS
当前位置: 首页 > 新闻动态

量子预算理论:不确定性时代的资源配置新方法

作者:小编    发布时间:2025-08-03 20:58:29

  在高度不确定性的数字时代,传统预算理论正面临范式危机。本文提出的量子预算理论,借鉴了量子力学的核心概念和理论,将预算过程视为一个动态、复杂且充满不确定性的系统。在量子预算框架下,预算不再局限于简单的线性规划,而是演变为一个涵盖多重可能性、目标叠加与非局域纠缠的复杂网络。这一理论创新旨在突破传统预算理论的束缚,为公共资源配置提供更为灵活和适应性的策略。通过构建“目标叠加-弱测量监管-跨代际评估”的分析框架,研究发现,预算本质上是经济、社会、生态目标的动态叠加系统,绩效评估则会引发“目标坍缩”。借助浙江“量子预算池”、挪威主权财富基金等案例构想及场景推演,验证了量子预算对复杂治理的适应性。该理论超越了经典经济学的确定性假设,为公共资源配置开辟了“与不确定性共舞”的新范式。

  在当今错综复杂的治理环境中,传统的预算理论体系正遭遇前所未有的挑战。目前占据主导地位的增量预算、零基预算、绩效预算、平衡预算以及项目预算这五大范式,因受限于机械决定论的思维模式,难以有效应对动态多变的社会经济形势,迫切需要从全新视角对预算理论与实践进行重新审视。

  增量预算作为一种传统的预算编制方式,以过往支出情况为基础,通过一定比例的调整来确定新预算金额(李伟,2010)。这种方法虽在一定程度上维持了政策的连贯性,但也导致资源配置形成路径依赖。增量预算易造成预算资金浪费和低效配置,无法有效应对社会经济的快速变迁。既得利益集团常通过稳固基数分配格局,使预算资源难以流向新兴领域,严重阻碍了公共服务的动态优化。在实际操作中,不少地方政府的财政支出结构长期僵化,新兴产业发展所需资金难以保障,而一些低效的传统项目却持续占据大量资源。

  零基预算旨在通过“从零论证”的方式打破低效支出的困境。它要求对所有预算项目进行重新评估,摒弃过往支出情况,一切从头开始(马骏,叶娟丽,2004;马骏,2005)。尽管在理论层面具有合理性,但在实际应用中却面临诸多挑战。1979年,美国强制推行零基预算,各部门需重新申报所有项目,美国联邦政府全面实施零基预算法。尽管这一方法提升了财政支出效率,但由于程序繁琐等问题,在20世纪80年代经济复苏后,美国逐渐放弃了该方法。这些实例充分揭示了零基预算模式与政策连续性之间的矛盾。零基预算需投入大量人力、物力和时间进行项目评估与申报,这不仅增加了行政成本,也给各部门工作带来巨大压力。此外,由于缺乏对历史数据的合理参考,零基预算在实际操作中容易导致决策失误,进而引发资源配置不合理的问题。

  绩效预算通过量化指标将预算与目标紧密结合,旨在提升资金使用效率(白景明,2009)。然而,在实际执行过程中,却出现了目标异化的问题。在强大的考核压力下,执行者往往为满足表面指标,通过调整预算科目等手段应对考核,忽视了公共服务的本质需求。以高校科研经费为例,由于论文数量考核的导向,大量经费被用于支付版面费,而真正用于基础研究的投入反而减少。绩效预算在实践中亟需更为科学合理的指标设计与考核机制,以避免目标异化带来的负面效应。

  平衡预算追求的是财政收支在短期内的平衡,将复杂的经济系统简化为线性模型。这种做法往往导致政策制定者为满足赤字率要求,牺牲公共卫生、生态保护等长期投资,从而加剧了系统的脆弱性。在经济下行压力较大的情况下,一些地方政府为维持财政收支平衡,大幅削减公共卫生领域的投入,导致公共卫生体系在应对突发疫情时能力不足。平衡预算的短期思维不利于经济的可持续发展和社会的稳定,亟需更加注重长期利益和综合效益的考量。

  项目预算通过按特定领域对资金进行划分,便于专项管理。然而,这种方式却割裂了公共事务的系统关联性。在智慧城市建设中,由于各部门间数据互通成本高昂,导致信息孤岛现象严重,难以实现数据的有效共享与协同应用。在乡村振兴项目中,不同部门的项目缺乏协同配合,难以形成合力,影响项目整体效益。这些现象充分反映出项目预算的局部优化可能导致整体效益降低,亟需从系统角度出发,强化项目间的协同与整合。此外,关于全面预算与部门预算等研究同样值得重视。例如,刘国辉(2006)深入剖析了全面预算管理的五大误区;孙克竞(2009)则探讨了政府部门预算支出绩效管理的具体制度体系建设问题,然而它们还是基于确定性和线性思维构建的预算框架,在不确定性时代适用性面临挑战。

  传统预算理论困境的根源在于牛顿力学式的确定性思维,这与量子时代的不确定性特征形成了鲜明冲突。量子预算作为一种应对不确定性挑战的新型预算理论,借鉴了量子力学的核心理念,将预算过程视作一个动态、复杂且充满不确定性的系统。在量子预算框架下,预算不再是简单的线性规划,而是一个包含多重可能性、目标叠加与非局域纠缠的复杂网络。这种理论创新旨在打破传统预算理论的局限性,为公共资源配置提供更为灵活和适应性的策略。量子预算强调目标叠加,意味着在预算编制初期,各种可能的目标和方案都被纳入考虑范围,形成多种目标的共存状态。这种叠加态为决策者提供了更广阔的视野,鼓励他们探索多种可能性,而非局限于单一最优解。随着预算执行的推进,通过弱测量监管机制,决策者可以逐步明确和聚焦目标,同时保持对不确定性的敏感性和适应性。

  非局域纠缠是量子预算理论中的另一个关键概念。它指的是预算系统中各元素之间的复杂关联,这些关联超越了传统的因果链条,呈现出非线性、非对称性和即时性等特点。在量子预算框架下,决策者需要认识到,预算决策的影响不仅局限于本部门或本项目,还可能波及整个系统乃至更广泛的社会经济环境。因此,在制定预算时,必须充分考虑这种非局域纠缠效应,以实现预算系统的整体优化。

  此外,量子预算还倡导三维设计理念,即在预算编制过程中同时考虑经济、社会和生态三个维度。这种设计理念强调预算的综合性与可持续性,要求决策者在追求经济效益的同时,也要关注社会公平和生态环境保护。通过三维设计,量子预算旨在实现预算系统的多元平衡和长期稳定发展。

  为更清晰地展现传统预算理论的缺陷及量子预算的创新方向,表1整理了传统预算理论存在的可能局限性及量子预算的创新方向。具体来看,增量预算、零基预算、绩效预算、平衡预算和项目预算这五种经典理论,在目标治理、时间维度、空间维度、行为干预和价值导向等方面均存在明显局限性。在目标治理上,这些传统预算理论常追求单一目标最大化,忽视多元目标间的动态平衡和协同关系,导致资源配置中的目标冲突和效率损失。为弥补这一不足,本文引入量子力学的相关理论,如叠加态和观测坍缩(Bohr,1928;Feynman,1965)。通过引入量子预算理论中的叠加态概念,实现了多元目标的动态共存,为资源配置提供了更为灵活且高效的框架。

  在时间维度上,传统预算理论常因预算周期与政策效应错配,导致资源配置短视,忽略长期投资。量子预算理论通过IQP模型评估跨代影响,促进长期可持续预算决策。在空间维度上,传统理论因管理体制导致资源配置非局域负效应,加剧地区差异。量子预算理论用BEC量化跨区域协同,促进预算资金均衡分配。在行为干预方面,传统理论依赖强考核,忽视公共服务需求,降低执行效率。量子预算理论采用弱测量监管,如智能合约,提高执行灵活性和自主性。在价值导向上,传统理论强调经济效率,忽视社会公平和生态可持续性。量子预算理论用幸福熵衡量目标多样性与均衡度,促进经济、社会和生态目标协同优化。

  量子预算理论的构建,正是为突破线性还原论的认知局限。它借鉴量子力学的叠加态、非局域性与观测效应等核心概念,致力于重构预算体系的底层逻辑,实现从“确定性控制”到“不确定性适应”的范式转变。通过引入叠加态,量子预算能实现多元目标的动态共存,打破传统预算单一目标优先的局限。构建量子势(IQP)模型,有助于评估跨代际影响。

  在复杂多变的现代社会经济环境中,传统预算理论基于机械决定论思维,在多元目标协同、跨期效应评估等方面暴露出明显局限。量子预算理论应运而生,通过引入量子力学中的叠加态、观测坍缩和非局域纠缠等核心概念,构建起更具灵活性与适应性的预算分析框架,旨在实现从线性控制思维向系统共生思维的范式转换。

  传统预算往往将资源确定性地配置于单一或少数优先目标,导致其他目标被忽视,产生协同损耗。量子力学中的叠加态概念为突破这一困境提供了新思路。在量子预算框架下,预算资金并非固定分配给某一特定目标,而是以概率叠加的形式同时存在于多个目标状态之中。

  ②叠加态(30-40%)。叠加态资金允许经济发展、科技创新等目标以概率态共存。通过建立动态调整算法,每季度根据不同目标的实际进展、社会经济环境变化等因素,对资金配置比例进行动态调整。例如,将科技预算分为“人工智能(35%)、新能源(30%)、生物医药(35%)”的叠加态,根据各领域的技术突破和市场需求变化,灵活调整资金分配,促进新兴产业发展。

  ③未观测态(10-15%)。未观测态资金作为应对黑天鹅事件的弹性储备,通过大数据实时监测系统对经济、社会、自然等各方面的风险信号进行捕捉。一旦监测到特定风险事件触发预设条件,资金将自动流向相关领域。比如,当监测到突发公共卫生事件或重大自然灾害时,未观测态资金迅速投入应急救援、医疗物资保障等方面,缩短项目响应周期。

  在量子预算编制的过程中,必须遵循一系列科学原则,采用严谨的方法,并构建清晰的框架,以确保预算的灵活性和适应性。以下是对量子预算编制原则、方法和框架的详细阐述:

  在原则方面,量子预算强调多元目标协同、动态平衡与长期效益最大化。这要求在预算编制时,充分考虑经济、社会、生态等多元目标的动态共存与相互关联,避免因单一目标优先而导致的协同损耗。同时,通过运用动态调整算法和弱测量技术,实现预算资源在不同目标间的灵活配置与平衡,以应对复杂多变的社会经济环境。此外,量子预算还注重长期效益的评估,借助跨代际公平指数等指标,确保预算决策对未来世代的影响得到全面考虑。

  在方法上,量子预算引入了量子力学中的叠加态、观测坍缩和非局域纠缠等概念,构建起更具灵活性与适应性的预算分析框架。通过设定预算资金的叠加态,允许不同目标以概率分布的形式存在,并根据实际需求进行动态调整。同时,利用智能合约和大数据监测技术,实现预算执行过程中的非侵入式监管与快速响应机制,减少绩效评估等管理行为对预算执行的干扰。此外,借助量子退火算法等优化方法,对叠加态资金进行动态调整,以捕捉技术发展机遇或应对突发事件。

  在框架方面,量子预算的治理框架涵盖编制层、执行层与评估层三个核心层次。在编制层,预算资金被创新性地划分为核心态、叠加态与未观测态三个部分,以确保预算资源在不同层次和领域间的合理配置。在执行层,通过弱测量技术与反坍缩机制,减少绩效评估等管理行为对预算执行的干扰,维持多元目标的平衡。在评估层,采用幸福熵与跨代际公平指数等指标,从目标多样性与长期效益两个关键维度对预算效果进行全面评估。

  综上所述,量子预算编制原则、方法和框架的构建,旨在实现预算资源的灵活配置与动态平衡,提升资源配置效率和社会综合效益。通过引入量子力学概念与技术创新手段,量子预算为复杂系统中的公共资源配置提供了一种更加科学、灵活、适应性强的解决方案。

  在传统预算理论日益难以应对现代社会复杂治理需求的背景下,量子预算作为融合量子力学思维与公共资源配置的前沿理论,正逐渐成为学界与政策领域关注的焦点。当前,这一理论尚处于概念建构与可行性探索阶段,其核心突破在于将量子力学中的叠加态、非局域纠缠和观测效应等概念创新性地引入预算决策过程,旨在解决传统预算在应对不确定性、跨区域协同和代际公平等方面存在的固有局限。本文通过构建假设性应用场景,结合中国本土治理需求与国际典型制度特征,系统推演量子预算在不同情境下的潜在应用模式,深入分析其制度适配性,以期为未来理论深化与实践转化提供逻辑框架与决策参考。

  中国独特的治理体系与发展需求为量子预算理论提供了丰富的实践土壤。在省级财政管理、跨区域生态治理和国家战略投资等领域,量子预算的应用构想展现出显著的创新潜力。

  假设浙江省率先开展“量子预算池”改革试点,将省级财政一定比例的资金划分为核心态、叠加态和未观测态,并依托先进的数字化管理平台实现资金的智能调配。核心态资金作为财政保障的基石,主要用于基础教育、社会保障等刚性民生支出,确保基本公共服务供给的稳定性和可持续性;叠加态资金则以概率叠加的形式存在于经济发展、生态保护、乡村振兴等多元目标之中,通过算法模型实时感知各领域的发展需求,动态调整分配比例,实现资源的精准配置;未观测态资金作为应急储备,基于大数据分析预设触发条件,在突发公共卫生事件、自然灾害等紧急情况下,能够实现自动化、快速响应式调配。

  在模拟的公共卫生事件场景中,“量子预算池”系统可迅速将未观测态资金投向医疗物资生产,同时从叠加态中调配资源支持中小企业数字化转型。基于理论推演,这种机制有望大幅提升资金响应效率,显著提高目标多样性指数,有效验证量子预算在应对不确定性与平衡多元目标方面的潜在优势,充分展示其在动态复杂环境下优化资源配置的强大能力。

  跨区域生态治理是量子预算理论应用的另一重要领域。假设广东与广西在珠江-西江流域生态治理合作中,创新性地将部分转移支付资金与流域水质达标率进行绑定,借助卫星遥感、物联网传感器等实时监测技术,精准核算生态治理成效。通过量化区域间的“预算纠缠系数”,构建起“一荣俱荣,一损俱损”的协同治理格局,彻底打破传统预算中地域分割、各自为政的局限。

  若这一机制得以实施,理论上可有效提升流域水质达标率,优化生态补偿资金使用效率,促进跨省产业协同发展。这一假设性实践不仅能够验证量子预算非局域纠缠理念在解决跨区域公共事务协同难题中的可行性,更为跨行政区生态治理提供了全新的思路和方法,有望成为区域协同发展的创新范式。

  在国家战略投资层面,假设中央财政设立“文明韧性基金”,每年投入一定比例的资金,聚焦量子计算、太空探索、生物技术等具有长远战略意义的长周期项目。该基金采用“跨代际量子势”模型,摒弃传统预算的短期成本-收益核算思维,转而从跨代际视角评估预算投入的长期效益,将当前资金配置与未来科技突破、产业升级乃至文明进步的潜在价值紧密联结。

  在试点过程中,若部分资金投向量子通信研发,部分用于深空探测项目,基于理论模型推演,或可推动相关领域关键技术突破,带动上下游产业链协同发展。同时,通过量化“跨代际公平指数”,科学评估当前投入对未来世代的影响,确保资源配置的代际公平性,突破传统平衡预算的短视局限,探索面向未来的战略资源配置新模式。

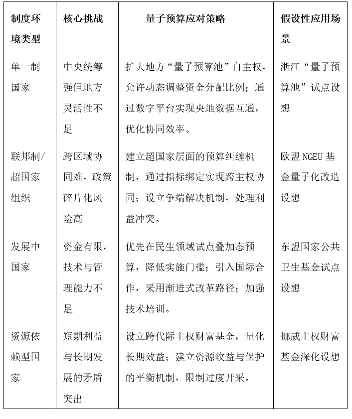
  不同国家和地区的制度环境差异显著,量子预算理论在国际场景中的应用需要进行适应性调整。通过对欧盟、挪威、新西兰等典型案例的假设性推演,可以进一步揭示量子预算在不同制度背景下的应用潜力与挑战。

  假设欧盟下一代欧盟基金(NGEU)引入量子预算理念,将复苏资金与成员国绿色转型、数字化改革等目标建立“超国家预算纠缠”关系。具体而言,某成员国获得的资金需专项用于低碳项目,且其分配比例与其他成员国的相关项目形成动态关联,使各国预算执行相互影响、协同推进。

  然而,基于欧盟现有的治理结构推演,成员国间在利益诉求、发展阶段和政策优先级上的分歧,可能导致资金协同难度显著增加,出现资金到位延迟、项目进度滞后等问题。这表明在联邦制或超国家治理体系中应用量子预算,需建立更为完善的协调机制与利益平衡框架,以有效解决跨主权协同中的制度障碍。

  对于资源依赖型国家,以挪威主权财富基金为例进行假设推演。假设该基金进一步量化“跨代际公平指数”,将更大比例的石油收入注入基金,并优化投资组合,加大对绿色技术、新兴市场股权等领域的投资,以实现财富的跨代际转移和可持续增长。

  若在假设情境下,基金能够在较长周期内保持稳定增值,且为后代预留充足的发展资源,则可验证量子预算在平衡当前发展需求与长远利益方面的有效性,为全球资源依赖型国家提供代际公平的预算管理范式,助力其摆脱资源诅咒,实现可持续发展。

  在生态脆弱型经济体中,假设新西兰在生态预算改革中引入“幸福熵”评估体系,调整预算分配结构,减少对传统基础设施建设的投入,增加自然保护区维护、生态修复等领域的资金支持,将生态系统健康纳入预算伦理核心。

  若在假设周期内,新西兰本土生态环境得到显著改善,生物多样性增加,生态旅游等绿色产业蓬勃发展,生态资产估值大幅提升,则可证明量子预算推动经济、社会与生态多元价值共生的潜力,为同类经济体提供可持续发展的预算决策思路,促进经济发展与生态保护的良性互动。

  不同的制度环境对量子预算的应用提出了差异化的要求。为清晰呈现量子预算在各类制度环境中的适应性策略(见表3)。通过对中外假设性场景的系统推演,量子预算理论展现出三方面核心价值。在技术层面,依托数字平台与智能算法构建的量子预算模型,有望实现资源的动态响应与精准调配,显著提升资金使用效率,为财政管理注入科技动能;在制度层面,通过引入叠加态、纠缠系数等创新概念重构资金分配机制,或能有效破解跨区域协同、代际公平等传统治理难题,推动制度创新与治理能力现代化;在价值层面,量子预算推动预算决策从单一经济导向转向多元目标共生,促进经济、社会与生态效益的平衡,重构公共资源配置的价值体系,助力实现可持续发展目标。

  尽管当前研究仍处于理论构想与推演阶段,但其构建的逻辑框架为未来预算改革提供了创新方向。量子预算将不确定性、非局域性等量子思维引入资源配置,为复杂系统治理提供了全新范式。未来研究可进一步细化模型,结合具体政策场景开展模拟分析,并通过试点项目逐步验证理论可行性,推动量子预算从理论构想向实践应用转化。同时,需关注技术伦理、数据安全、利益协调等潜在问题,确保创新理论在实践中的稳健落地,为全球公共资源配置改革贡献智慧与方案。

  量子预算理论的价值不仅体现在实践应用层面,更在于其对传统经济学理论的范式突破、治理哲学的认知革新,以及文明存续维度的深刻启示。通过引入量子力学思维,该理论重构了资源配置的底层逻辑,为解决复杂系统治理难题提供了全新视角。

  传统经济学中的Arrow-Debreu模型以单一均衡解为核心假设(Arrow和Debreu,1954),认为市场在完全竞争条件下可实现资源的最优配置。然而,这一理论在面对现代社会的多元目标冲突与不确定性时,暴露出显著局限。量子预算理论突破这一框架,证明在复杂系统中,多重目标的动态叠加态(非稳态均衡)才是常态。复杂系统治理需允许“非凸偏好空间中的概率密度寻优”,这与量子力学中叠加态的概率分布特性高度契合。

  在量子预算框架下,预算资源不再局限于单一目标的确定性分配,而是以概率叠加的形式同时存在于多个目标状态中。例如,假设某地区的财政资金可处于“经济增长(40%概率)-社会公平(30%概率)-生态保护(30%概率)”的叠加态,通过动态调整各目标的概率幅,实现资源配置的灵活性与适应性。这种量子化扩展打破了传统均衡理论对静态最优解的追求,转而关注系统在动态变化中的持续优化能力。

  经典的Samuelson(1954)公共品理论仅考虑当代人的偏好,忽视了未来世代的权益。量子预算理论通过引入“跨代际量子势”概念,将时间维度纳入预算分析,构建起包含代际公平的均衡模型。该模型通过预算态演化方程描述资源配置的动态过程:

  其中,哈密顿算符包含跨代际效用贴现因子,用于量化当前决策对未来世代的影响。这一方程表明,预算资源的配置不仅受当前需求驱动,还需考虑其对未来的长期效应。

  例如,假设某国在制定能源预算时,若仅追求短期经济增长而过度开发化石能源,哈密顿算符中的跨代际成本项将显著增加,导致整体预算态的稳定性下降。反之,若加大可再生能源研发投入,虽然短期内收益不明显,但长期来看可提升预算态的可持续性。这种跨代际分析框架修正了传统理论的短视局限,为公共品供给提供了更具前瞻性的决策依据。

  传统预算管理遵循“控制论”思维,试图通过精确的计划指令实现资源的最优配置,如零基预算的“完全重置”逻辑。然而,这种确定性思维在面对复杂多变的现实环境时往往失效。量子预算理论倡导“演化论”视角,将预算系统视为自组织演化的复杂网络。

  以假设的浙江“量子预算池”为例,系统通过实时监测市场需求信号,自动引导资金流向高优先级领域,减少行政干预的刚性约束。这种模式下,预算资源的配置不再依赖于预设的规则,而是通过系统与环境的持续互动实现动态优化。演化论思维强调系统的适应性与容错性,允许在不确定性中探索最优解,突破了控制论思维对确定性的过度追求。

  传统预算决策往往以人类当前利益为核心,忽视生态系统的内在价值与未来世代的权益。量子预算理论推动治理伦理从“人类中心主义”向“生态整体主义”转变。假设新西兰、挪威等国将生态系统健康、生物多样性保护纳入预算决策核心,通过量化“幸福熵”等指标,平衡经济增长与生态保护的关系。

  在政策工具创新方面,量子预算理论建议开征“量子遗产税”,对不可再生资源开发征收与再生周期挂钩的税收。例如,假设对稀土开采征收的税率公式为:

  这种税收设计将资源的稀缺性与代际公平纳入考量,激励经济主体采取更可持续的开发模式。通过将生态整体主义融入预算伦理,量子预算理论为实现经济价值与生态价值的共生提供了制度支撑。

  从文明存续的长周期视角看,量子预算理论具有深远的战略意义。历史经验表明,对基础科学、太空探索等“文明级工程”的长期投入往往能带来巨大的社会回报。例如,假定阿波罗计划的预算回报率高达45倍(假设数值),这一数据有力地证明了高风险、长周期的战略投资对文明进步的重大意义。

  量子预算理论强调将“文明韧性”纳入预算决策,通过建立“文明韧性基金”等机制,为科技创新、生态修复、防灾减灾等关乎文明存续的领域提供持续支持。这种投资理念超越了传统预算对短期绩效的关注,转向对人类文明长远发展的责任担当。

  此外,量子预算的跨代际分析框架有助于破解“公地悲剧”与“代际债务”难题。通过量化不同决策对未来世代的影响,决策者可更科学地平衡当前发展与长远利益,避免将环境破坏、资源枯竭等问题转嫁给后代。这种文明存续维度的治理思维,为应对气候变化、技术革命等全球性挑战提供了新的方法论指导。

  尽管量子预算理论仍处于发展阶段,但其展现出的理论潜力与实践价值,预示着公共资源配置领域的重大范式变革。未来研究可进一步深化理论模型,结合实证分析验证其有效性,推动这一创新理论从概念走向实践。

  本研究通过构建量子预算理论框架,探讨了其在复杂系统治理中的应用潜力与制度适配性。量子预算理论汲取量子力学的精髓,将预算过程视作一个动态、复杂且充满不确定性的系统。在量子预算框架下,预算不再局限于简单的线性规划,而是演变为一个涵盖多重可能性、目标叠加与非局域纠缠的复杂网络。量子预算的治理框架涵盖编制层、执行层与评估层三个核心层次。特别是在编制层,预算资金被创新性地划分为核心态、叠加态与未观测态三个部分,以确保预算资源在不同层次和领域间的合理配置。这一理论创新旨在突破传统预算理论的束缚,为公共资源配置提供更为灵活和适应性的策略。通过构建“目标叠加-弱测量监管-跨代际评估”的分析框架,

  针对量子预算理论的发展与实践应用,本文提出以下政策建议:首先,政府应加大对量子预算理论研究的支持力度,鼓励科研机构与高校开展相关研究,推动理论模型的深化与完善。通过设立专项基金,资助具有创新性的研究项目,加速理论向实践的转化过程。其次,在公共资源配置领域,政府可尝试引入量子预算理念,构建以量子思维为指导的预算管理机制。通过数字平台与智能算法,实现预算资源的动态响应与精准调配,提高资金使用效率。同时,建立跨区域、跨部门的协同机制,加强信息共享与沟通,降低政策碎片化风险。再者,针对资源依赖型国家与生态脆弱型经济体,政府应积极探索量子预算在跨代际公平与生态保护方面的应用。通过设立跨代际主权财富基金、生态补偿机制等,实现资源的可持续利用与生态环境的保护。同时,加强国际合作,共同应对全球性挑战,如气候变化、生物多样性保护等。最后,政府应加强对量子预算理论的宣传与普及工作,提高公众对量子预算的认知度与接受度。通过举办研讨会、培训班等活动,培养具备量子思维与预算管理能力的专业人才,为量子预算的实践应用提供人才保障。综上所述,量子预算理论为解决复杂系统治理难题提供了全新视角与解决方案。未来,随着理论的不断深化与实践应用的拓展,量子预算有望成为推动全球公共资源配置改革与创新的重要力量。

  展望未来,量子预算理论的研究可从以下几个方面深化:首先,进一步细化理论模型,结合具体政策场景开展模拟分析,验证其在实际操作中的可行性与有效性;其次,通过试点项目逐步推动量子预算从理论构想向实践应用转化,积累宝贵经验,为全面推广奠定基础;最后,持续关注技术伦理、数据安全、利益协调等潜在问题,确保创新理论在实践中的稳健落地,为全球公共资源配置改革贡献智慧与方案。

  [8]孙克竞.政府部门预算支出绩效管理研究[D].东北财经大学,2009.

  [1]赵恢林.量子预算理论:不确定性时代的资源配置新方法[EB/OL].宏观发展研究,2025-05-08.

琼ICP备xxxxxxxx号
电 话:400-123-4567 手 机:13800000000
地 址:广东省广州市天河区88号
扫一扫关注微信